柔性智能纺织品与功能纤维的融合

行业动态 加入时间:2018-8-14 9:28:27 访问量:1379

柔性可穿戴智能纺织是近年来最炙手可热的研究热点,是智能纺织中最重要的一个分支。智能制造是中国制造2025的主攻方向,纺织企业的智能制造、智能产品开发将是实现行业技术升级、变革产业发展模式于转变经济增长方式的重要途径之一,是近年来政府和行业大力推进的系统工程。柔性可穿戴智能纺织技术经历了漫长且坎坷的发展,经过十余年的积累,于2014年迎来了大爆发,这一年也被称为穿戴元年,各种新潮的穿戴产品纷纷上市,其中以智慧手环、手表、眼镜为主流。在2014—2016年发展初期的3 a中,大多以娱乐应用和运动历程记录为主要功能,而预计在未来的10 a中,随着母婴市场和老年化市场的不断扩大及不断提高的消费者诉求,健康管理功能将成为可穿戴智能纺织技术的主要发展方向。可穿戴的智能纺织技术与生物电子跨领域的结合,使得技术和商业模式门槛和产品利润都大幅提升。有研究指出,穿戴式的应用产业分成医疗照护、运动健身、 资讯娱乐、工业及军事5类,可穿戴智能纺织的应用范围几乎涵盖了生活所需的全部产业。据IntertechPira预测,柔性可穿戴智能纺织在2021年的市场可望逾25亿美元 。

柔性可穿戴智能纺织的发展得益于新兴导电纺织材料方面取得的重大突破,现在可将导电材料、电子和传统非导电纺织灵活结合,颠覆了电子元件僵硬外壳的传统设定,使其变得柔软、弹性、轻便、灵活,甚至可隐藏于轻薄面料的图案结构之中。而这里的导电纺织材料,包括新兴的柔性导电纺织材料,例如超细镀银导电纤维,纳米铜超微粒子导电纤维、不锈钢导电纤维、导电高聚物纤维、碳纳米导电纤维等新原材料等。在之前的众多学术研究中,普遍将可穿戴智能纺织定义为:一种具有传感、伺服、通信记忆、自适应、自修复、自我供能和自我学习等智能功能的纤维集合体器件,可感知外界刺激并做出响应。而对于什么是可穿戴和其柔性舒适的优势提及甚少,同时随着新兴导电智能材料的涌现和新兴纺织制作技术的开发掌握,许多新品种的可穿戴智能纺织品涌现,可穿戴技术的运用场景也被大大拓宽,因此,之前的定义已不能涵盖如今最前沿的技术和未来发展方向,尤其是在最新潮流的柔性化的可穿戴产品、纤维化的电子元件和整体智能化的处理系统和纺织品与穿著者的交互机能方面。同时,随着消费者所提出的越来越高的产品要求和使用体验,可穿戴展品的舒适性能、灵活的多功能化和产品外观美感被一再强调,而应对这3种要求,如何将传统僵硬的产品柔性化、智能化,进而提供更多的产品设计可能,成为了将来的技术突破点 ,鉴于此,面对现存的问题,为抓住未来发展的机遇,本文将对最新的柔性可穿戴纺织技术领域的发展现状和技术成进行综述,结合最新的技术发展并对产品市场门槛提出新的定义,同时分析从学术研究转向产业生产的重重障碍所在,并给出了针对性的解决方案。

1 柔性智能纺织

1.1  

柔性是智能纺织技术的最大特点,得益于此的特点,产品轻盈,可大面积接触皮肤,贴合人体皮肤型态,可随意大幅度变形而不影响人的活动与产品功能,并可实时长期穿戴。产品设计也变得更加时尚、舒适,是一项颠覆性的科技。实现这类产品柔性化的转变,纤维材料科学是基础,而可穿戴器件是以这类纤维材料为基础的柔性电子、光子等技术的集合。得益于这种柔性特征,可穿戴技术实现了更稳定、更多样化、更安全的功能。

三维的探测范围:柔软面料可在三维方向随意揉搓,因此可测更大范围内的应变,尤其是拉伸和弯折性能,可探测的刺激范围大大拓宽,获取更多的外界环境或穿着者状态信息。

轻薄和快速的反应:柔性传感器独创的弹性体材料硬度大大降低,甚至可达到无缝贴合穿着身体部位,接触面积大大扩大,快速而精准地探测外界的刺激,因此,无论当穿戴者是处于静止状态还是处于高速、大幅度的运动中,产品均可达到高度精准的测量性能,尤其是运用于医科理疗方面的高精度仪器。

长久的使用寿命:织物具有自身的弹性和自我恢复性能。同时,因为纺织材料具有良好的拉伸、弹性恢复、弯折性能,一些产品的疲劳寿命已可超过150万次,意味着如果将柔性压力传感器植入运动鞋,穿戴者可自由奔跑500 km,性能依旧稳定如初。

柔性的连接及稳定的性能:电子器件之间相互连接方式目前有刚性连接、柔性连接2种。刚性连接是指电子器件之间采用金属导线直接连接,这种连接的缺点是会对服装外观设计、舒适性及电子器件在服装中的配置部位有影响,例如在穿戴过程中,金属导线因受拉伸、压缩、剪切等力的反复作用导致金属导线断开。而柔性连接是指采用柔性的导电材料连接。如采用电子印刷技术将导电材料印刷在服装上或将金属丝缝制在服装上,巧妙地解决了刚性连结存在的不稳定性的问题,同时为了进一步提高电子服装功能稳定性,研制了具有导通单元结构的织物连接件,因此一些柔性产品已达到可连续穿着365 d的要求,其性能依旧稳定如初。

安全的导电功能(如电磁屏蔽、防静电等):由导电纤维织造而成,市场化的产品经过OEKO-TEX Standard 100生态纺织品认证,符合ISO 9001—2008《质量管理体系要求》标准,孕妇儿童同样可以适用,且不会引起过敏等安全问题。

舒适和透气性能:如将柔性智能纺织纤维和运动类服用面料技术相结合,可得到舒适透气的柔性织物电子元件,即使是柔性织物电极,植入贴身衣物,如若无物,带来全新的穿戴舒适性。

可水洗性能:可普通机洗寿命超过35次,科技与生活完美融合。

1.2 进化过程

柔性可穿戴智能纺织技术已经历了3个发展阶段。第1阶段以服装作为载体,将普通电子器件简单依附结合于服装之上。第2阶段的特点是多学科技术的交叉融合,例如纤维技术、机械电子技术、无线通信、计算机网络等技术的有机融合,实现人机交互的目的。第2代技术的特征是主要采用模块化技术、嵌入式技术、基于纤维的传感技术这3种方法。模块化技术主要是运用微电子技术最新成果,使电子元件在体积上变小,有利于将电子器件隐藏在服装中,使得电子器件在纺织面料的媒介上更加自由配置,而服装的外观设计表达更加自由,但所用的电子载具的性质仍为微型硬式其电子元件和电路板是各自独立的元件,透过焊接、黏合、印刷、镀膜等组合方式来进行,在技术层面的上较为简便;嵌入式技术是将电子元件织入到纺织面料媒介上的某一部分之中,如将光纤传感器、压电传感器、微型芯片传感器等织入面料等,其电子载具方式为软式载具,软式载具的电路板需具备轻薄、柔软、可水洗性等特性,包含软性刷电路板和电子织物电路板2种,嵌入式是将电子元件透过印刷、缝制、贴合、涂布等方式附加于纺织品之上;基于纤维的传感技术是传感器直接由纤维和织物构成,其电子载具方式是整合式的,一种将纺织结构或纤维达成电子元件所需的功能的技术,以纺织的技术转化成与电子元件相同功能之整合形式,如热敏纤维、光敏纤维、织物压力感测、拉伸感测传感器等,让电子元件不再只是附加在电路板上,而是达到是织物也是电子装置的阶段,由于纤维和织物柔软,因此采用基于纤维传感技术制备的电子服装舒适性良好。

而现阶段,柔性可穿戴智能纺织技术刚刚迈入第3阶段,特点是基于网络技术、蓝牙、GPS技术,与手表、眼睛、手套、服饰及鞋等穿戴式智能设备共同配合使用,实现各种功能,它是广义的“第三代智能服装”,是目前最前沿的领域。

综上分析,柔性智能纺织品与其基础纤维科学可被界定为可穿戴技术的未来发展闪光点。同时,近年来也愈来愈多的学术研究利用高分子、纤维等材料,模仿人类的中枢神经或是电脑的自控系统,尝试借助智慧材料使纺织品与通讯、资讯处理、医疗、侦测等功能相结合,得到高科技与传统纺织技术有效结合的产物,市场前景广阔,尤其在服装、建筑、军事等方面都有不可小觑的应用潜力。

2 柔性导电纺织材料

柔性导电纺织材料是智慧衣发展的重要基础技术,由导电纤维打造而成的导电纺织品,其技术限制点在于电性(电阻、电容等),而导电纺织品的表面电阻特性取决于所用的导电材料或导电纤维的百分比、所成织物结构以及制造方法等因素。纵观近年来在学界和业界取得的成果,依据原材料和导电性能的不同,将柔性导电纺织材料进行分类,如表1所示。

3 电子器件工艺分类

上述柔性导电纤维皆具有良好的可纺性能,可与单一或多种不同导电材料混纺,或与不导电材料混纺得到不同规格和不同导电性能的柔软纱线,而后可根据不同的运用场景和产品设计等因素,选择合适的纱线制造成为多功能,而不仅局限于导电的柔软智能面料,运用于不同的智能服装设计中去。与此同时,服装的设计制造也非局限于面料的裁减缝制,辅料的添加、装饰的细节、饰品的搭配等,都是不可获缺的环节,因此,新兴的导电材料也可运用于其中,如将导电纱线镶嵌于拉链、魔术贴、衬里等服装辅料中去,而这些新型的导电拉链、魔术贴不仅能帮助形成完整的导电回路,也可充当开关的功能,而导电衬里或黏剂,可以实现多层结构的柔性导电材料,实现电池、电容、传感器、制动器等不同功能的柔性电子元件。运用这些导电材料,应不同开发电子样品的不同特点和规格要求,将采用不同的工艺,而这些工艺分类如图1所示。

通过这些技术可制作:1)智能电子纺织品元件,纤维集合体器件,如纤维场效应管和纱线超级电容;2)微电子与纤维集成器件,以实现可视、可听、可传感、可通信的多功能性能等;3)微电子与纤维集合体集成器件,如嵌入式柔性可拉伸电子器件;4)纤维基合体微电子器件,其中包括3种电子元件电子纺织部件。①纤维织物形式的电路功能元件,如纤维晶体管、织物天线、织物显示器、织物电路板;②传感器与传感网络,压力和剪切应力、大平面内应变、生物电势、人造电子皮肤;③可穿戴的能量采集与能源存储设备,基于纤维结构的纳米发电器可转换环境、人体运动产生的能量为电能,如单纤维型超级电容器、织物型超级电容器,储存并应用于可穿戴微电子系统和柔性纺织电池。其中,柔性纺织电池可基于低成本的石墨烯材料制成,外部采用简单的丝网印刷技术,电机会因为油墨和纺织品之间的强烈的相互作用而表现得十分稳定,并具有良好的操作安全性和长久的循环寿命,以及支持快速充电和允许水洗的优点。

表1 柔性可穿戴智能纺织材料
Tab.1 Categories of soft conductive textile materials

图1 纤维基电子器件制备工艺分类
Fig.1 Various production technologies of conductive textile electronic components

4 最新的柔性可穿戴智能纺织技术

基于上述新型灵活导电纺织材料的开发、电子元件不同纤维化的组建、消费者对可穿戴技术的互动体验和舒适性的要求,柔性可穿戴智能纺织需要被重新定义:新型的电子元件和纺织技术相结合形成柔软灵活的、扁平化的纤维集合体微电子器件,越来越贴合穿戴者身体且达到高度的舒适感,无缝成为日常穿着服装的一部分,探测感知外界环境或穿著者的信息或刺激,通过运行系统的信息传递和处理,向使用者提供实时反馈,甚至智能自主地对外界刺激做出调节反馈,甚至在将来,这种探测和反馈的过程是操作处理系统不断学习升级的过程,人机智能交互深入。此项技术可对人体的温度和湿度舒适安全程度进行调节管理,对身体健康情况进行检测和实时反应和多端共享,保护人体生命健康安全,提高穿着者体育运动成绩,提供更高效便捷的医疗康健治疗,丰富日常生活娱乐等。

4.1 成功合作项目例子

4.1.1 微型表皮电子纹身

这种柔性可穿戴技术被广泛运用在健康保健方面。这是一种非入侵式的监测技术,如上述提到的临时转印纹身技术,将碳纳米管纤维均匀添加到纹身墨水中,形成导电电极。通过这种纹身图案设计和墨水改良,传感器将可被很好地隐藏于这种可穿戴技术中。例如英国MC10公司和东京大学推出的不同功能的电子回路纹身,如图2所示。 MC10传感器纹身可读取脑电波、肌张力、身体温度、肢体动作,甚至是皮肤含水状况,这项技术甚至被运用到美容产品中,例如巴黎欧莱雅和英国MC10公司合作,结合紫外线光明材料和此项智能技术,用于检测紫外线照射的强度。此项技术还可被运用在其他美容产品中,如日本SOOMI PARK公司,将此项技术和LED发光技术相结合,制作具有放大眼睛,随转头动作闪烁的电子发光假睫毛。现在,已经可通过纳米技术,将导电材料通过涂层印刷的技术把微型表皮电子图以纹身的方式贴附到皮肤上,监测佩戴者的健康状况。这种纳米级的纹身电子技术是微型的,更多是将这种传感设备以绷带的形式依附于穿戴者的皮肤上,以获得更准确的身体信号。这种纳米可穿戴技术未来可能将这些感知设备运用在美妆、四肢、毛发等用品上,以一种舒适的方式来监测穿著者的健康情况,类似的研究项目有Conductive Makeup, Tech Nails, FX e-makeup, 和Hairware。

图2 暂时传感器纹身样品
Fig.2 Temporary conductive electronic tattoo on skin.
(a) MC10 conductive tattoo sample;(b) Conductive tattoo sample of University of Tokyo; (c) Electric LED false eyelashes

4.1.2 谷歌和李维斯的可穿戴设备项目

导电线于微型电路相连结,可捕捉穿著者的触摸互动。被这种互动的生物系统所启发,越来越多的新方法被探究来将生物感应器与可穿戴系统相结合起来,以感触外界的环境刺激变化。新的一项研究BioLogic将细胞结构和纺织材料结合在一起。在穿戴者运动身体温度升高时,细胞结构会感知并反应张开,以此来调节湿度变化。

这些项目都致力于提高这种智能设备的可穿戴性能。虽然这种可穿戴性能对于每种产品和每个应用场景而存在不同,但是在总体的要求是存在一致的:柔软且舒适。

4.2 可穿着性能的设计(组合因素)

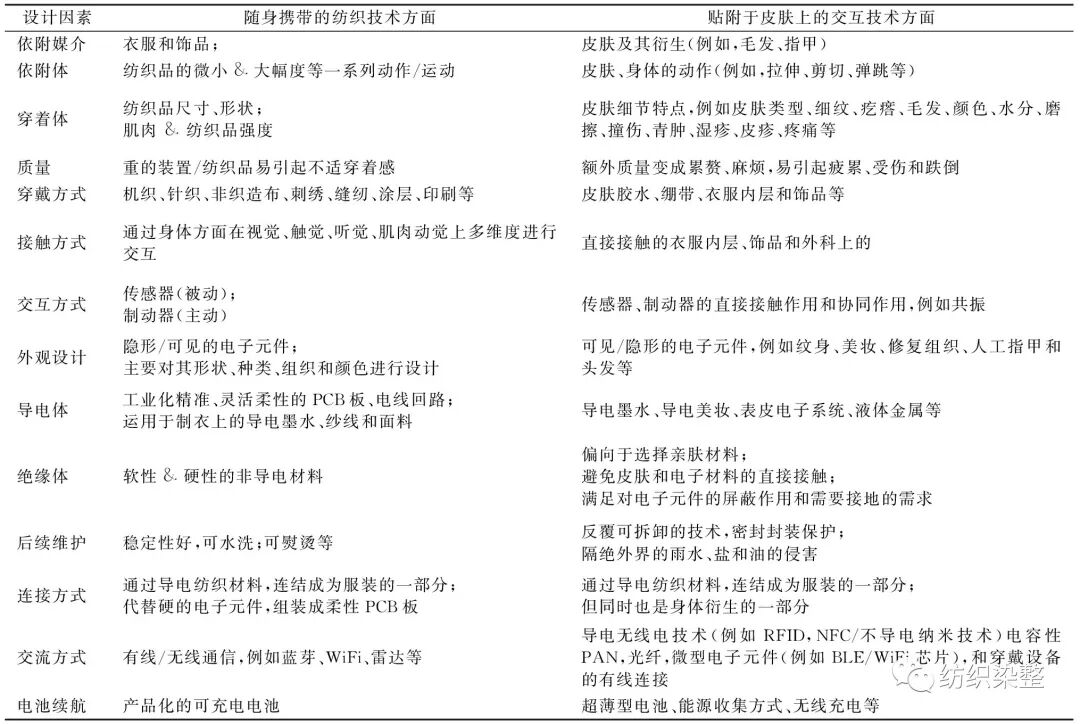
可穿戴技术将不再局限于可配戴的服装装饰,而应该作为穿戴者日常穿着衣服的保护层的一部分,感知周围环境的一部分,湿热环境管理系统的一部分,甚至是身体免疫系统衍生的一部分,即无障碍的人和技术之间的交互;同时,可穿戴设备也需重新思考其科学技术与时尚融合的特点,达到多功能性、舒适性、时尚性3方面的平衡,这种平衡也直接决定着是否能赢得消费者的青睐。考虑穿戴者2种不同佩戴可穿戴技术的方式:随身携带式和贴附于皮肤2种方式,其产品特点和种类如图3所示。

图3 柔性可穿戴智能纺织技术和穿著者的交互方式
Fig.3 Modes of interactions between soft wearable smart textiles and wearers

随身携带的技术,如手机,需要使用者时刻的关注,将其配戴或随手携带。依附于皮肤载体上的技术,不需要穿戴者过多精力,解放双手,同时会与身体通过不同方式的接触,如皮肤、头发、指甲等;往往这种柔性可穿戴技术可以被加载在衣服和配饰内。通过这种方式建立舒适的可穿戴技术,需要对穿着者的体型、肢体动作、与周围人和物的交互有清楚的了解。

为了更好地了解互动,多方人士正在探究这种柔性可穿戴技术中的技术元素:人与人之间的距离、执行语言、人体肢体动作、身体尺寸、依附穿著者的方式、依附位置、依附质量、和电子元件的互动方式、外观设计、耐用性,和它们相互之间的联系与制约。对于运用于服装和饰品设计上的柔性可穿戴技术,这种舒适的可穿性存在于此种功能服装的设计、保温透湿性能、移动性能、灵活性、耐穿性、尺寸和后期护理中。而用于直接贴附皮肤的柔性可穿戴技术,则主要考虑的因素是各个项目的实施部位和其人体工程学、设备材料、皮肤的兼容性、设备类型、设备的能源和信号的输入以及信息的输出、技术和人体之间的交互和信息处理方式等。表2示出柔性可穿戴纺织技术与穿着者交互之间的设计因素

表2 柔性可穿戴纺织技术和穿着者的交互之间的设计因素
Tab.2 Design factors between soft wearable smart textiles and wearers

无论是将技术融合在服装饰品设计或直接依附皮肤上,为创造一种舒适的穿着适用体验,最大的挑战是如何将弹性较小、材料较硬的电子回路与柔软弹性的皮肤或人体肢体(或是电子元件依附的媒介)完好地结合在一起,同时人机之间的交互和消费者的接受程度(例如对原始元件的隐形程度的接受范围)被认为是柔性可穿戴技术的最大技术难题。

附加位置:选择可穿戴技术的附加位置,有3个考虑参考的标准:1)虽然是不同的穿戴者,但可选择个体尺寸差异不大的身体部位加载柔性可穿戴技术;2)选择即使在穿戴者进行大幅度的运动或工作时,也产生相对较小形变或者位移的部位;3)选择与穿戴者身体接触面积较大的部位,同时,应考虑身体皮肤和所用柔性导电材料二者的弹性与拉伸性能和贴合程度,确保获取信息的准确性。

身体活动:身体运动可分为微小的活动和大幅度的活动。微小的活动包括:眼睛的转动,面部表情,肌肉的收缩和舒张等。大幅度的活动包括:双腿行走、四肢的运动和各种姿势的调整等。通过对柔性可穿戴纺织设备尺寸变化的限定或是扩大其性能稳定且可承受拉伸程度的范围,都可以应对上述的2种身体活动。

穿着体特征:不同穿着个体的年龄、性别、尺寸、体重、表面型态和体能力量等因素都会影响柔性可穿戴设备的设计。同时,穿戴时的温湿舒适度也是一个重要影响因素,当挑选产品的材料时,可穿戴的导电材料的柔软度、保暖性、透气透湿性能等都需要被考虑。此外和皮肤直接接触的可穿戴设备,还需要考虑皮肤出汗出油、表面细纹、疙瘩、水分、皮肤敏感程度和健康等情况因素。这些因素都会影响如何设计可穿戴设备和皮肤接触、感受外界变化刺激的方式。

产品质量:过重或是偏移中心位置的产品会引起穿着时的不舒适感,尤其是在长时间穿戴的情况下,因此,这种具有一定质量的可穿着设备被建议配戴在腹部、腰部、臀部或是身体重心附近位置。同时,产品的质量还会影响如何将这种可穿戴设备连接或是依附于身体皮肤的方式方法。质量需要和穿戴方式被一起考虑纳入设计方案。

穿戴方式:人体是一个柔软、有弹力、拉伸性能极好的有机体,因此,可穿戴设备在被挤压、拉伸和受压的情况下产生破损。物理性挂钩嵌扣式的连结方法可承受较大的质量,而相对化学物质的导电胶水黏贴方式则只能承受较小的重量,却可以获取更准确的身体信号。由于穿戴个体的体制差异,长时间与皮肤接触的可穿戴设备和连结胶水会引起皮肤过敏等情况,尤其是老人、小孩、病人等群体,因此,通信电子和导电材料方面的技术创新突破就显得尤为重要。

接触和交互方式:根据不同的产品目的和运用场景,产品设计需要考虑导电穿戴设备是如何在视觉、触觉、听觉、肌肉动觉的多维度上和穿戴者产生互动,而这种互动可以分为被动和主动:被动方式通过传感器来探测穿戴者身体或外界的信号,主动方式通过制动器对外借刺激做出反应,这种反应可为光学信号、振动、声音、电刺激、湿温调节等。

外观设计:产品的外观和社会文化、审美接受程度息息相关。一方面,将这种可穿戴技术外露化可以直接得将专业高端的技术展现给消费群体,获得认同感;而另一方面,这种外露的可穿戴设备则不易被大众群体所接受,尤其当隐私因素被涉及时。例如,可穿戴智能设备—谷歌眼镜,因为可摄影记录周围人群,侵犯隐私而被禁止在公众场合佩戴。

柔性导电纺织材料:为得到功能稳定、抗强干扰的、舒适的可穿戴电子电路,导电材料需要具备柔软、弹性、可拉伸、导电性能稳定的特点。为具备这些特点,柔性的高导电纺织材料变成新的研究重点和技术突破点。在以往的可穿戴设备设计和制作中,研究者直接将已有的、具有一定尺寸规模的、硬性的电子元件加载在衣物或皮肤上,穿戴的不适感和尴尬不言而喻,因此,将这种电子设备的微型化显得及其重要。抑或是这种导电材料可通过机织、针织、刺绣、缝纫、涂层、打印等方法和衣物等柔软织物无缝连结,达到隐形电路的目的,例如以金属化纤维取代漆包线、以针织纹路取代电子回路、以织物电池取代固形电池等整合科技,让传统的纤维机能技术成功融合类微处理技术的运作机制。根据其各自不同的导电性能和纱线规格与性能制作成具有不同导电性能的导电织带、面料、辅料等纺织服装材料。与此同时,运用这些柔性的有弹性的材料,以往硬性的传感器,例如拉力传感器、压力传感器、电容性传感器等,可被重新置换、运用于智能可穿戴服装上,与人体形状更好地贴合,获得更准确的刺激信号。随着研究进程的不断推进,这种柔性技术还将被运用于电池、制动器等电子元件的制作中去。

除上述的导电纤维、纱线、面料之外,导电墨水、胶水也成为延伸的研究热点。这种材料通常会被打印或是涂层在尺寸稳定性好,柔软的非导电面料上,直接绘制导电工作电路。如今,这种柔性的高导电的纺织材料正是推动可穿戴智能服装设备发展的主要助力。

电池续航能力:截止到现在最新的研究,电池是制约柔性可穿戴服装设备发展的一个主要因素,因为其有限的电容能力和对电池本身尺寸质量的妥协,因此,高频率的充电就成为可穿戴设备使用中实际存在的一个问题。同时,电池的僵硬和质量也是目前的一大难题,故超薄柔性电池也成为研究热点之一。现阶段,锂-聚合物(Li-Po)电池因为其可以被设计制作为不同的尺寸规格,而成为最为广泛接受的可穿戴电池。同时,因频繁充电的限制,如何有效地收集人体向周围环境释放的能量而为电池充电也成为研究重点之一。

5 目前存在的技术问题

1)现阶段推向市场的商业化产品附加价值和技术门槛皆偏低。在国际数据资讯(IDC) 报告中指出,虽然穿戴式装置市场全球总出货量繁多,设计简单、技术门槛低、价格低廉的配件产品类型最多,并且仍需连结手机或其他连网装置才能运作,多为被动性智能产品,而非主动或是十分智能的可穿戴柔性纺织产品。鉴于上文提及对新柔性可穿戴智能纺织品的定义和要求,此项技术期望可独立执行连网传输和自我运行的核心价值,因此,目前市场的产品智能交互性能亟待提高。同时,市场中大部分的可穿戴技术依托于手表、首饰等配件,无法摆脱硬性连结方式和硬性的承载体,大大影响了其穿戴的舒适性能,并且因为硬性连结和载体的限制,目标技术无法安置在最理想的探测位置,获得信号的准确度受影响,因此,需要改变电子载具的性质或形式,将纤维科学成果用以提升可穿戴式电子装置的电子元件和其组合系统中,浓缩其体积,使其变轻薄变柔软,设计出多元化的穿戴式产品与不同的应用功能。

2)电子器件的能源供应。由于常规锂电池体积、质量大,需频繁更换或充电,使用笨拙且不适,因此,如何高效地收集穿戴者周围的能量进行实时无限充电,获取可持续能源十分关键,例如周围的太阳能、风能、温差势能、穿着者的动能等。同时,研发低功耗的微型电子芯片及电子元件,才可提高其服用性。例如从实践运用场景来说,1天服装穿着时间至少可达10 h,如过于耗能则不得不时常充电或休机状态,严重影响其服用性和产品认同。

3)第三代柔性智能服装的造价成本高,技术复杂,难以大众普及。随着移动互联网的发展、技术的不断迭代,用户需求的变迁,可穿戴式智能设备的形态与其应用热点也会不断更替迭代,因此,柔性可穿戴智能纺织产品正朝着功能多样化、器件柔性低功耗化、新能源及能量储存方式多元化、健康舒适化、信息智能化、设计时装化、价格低廉化等方向发展。

4)跨领域产品设计和技术的专业技术障碍。过去的产业界线已被打破,过去纺织业和电子业有各自定位,习惯以自己熟知的技术知识进行产品开发,但柔性穿戴智能纺织品是跨领域技术的产品, 是结合应用物理、应用化学、生物、材料、电子、信息通讯,等产业的新型态产业。在这个新型态产业中,如何向不同背景的设计师和技术人员诠释不同的专业知识,达成共识和亲密的合作,来推动智能纺织的产业化已经显得尤为重要。

6  

6.1 具体技术限制

对研发技术进行改进或者寻求技术突破:1)提高智能纤维的使用性能,尤其是提高导电纤维的细度、导电稳定性能、拉升断裂强度和可纺织性能。如通过设计改造高端加工设备以改善智能纤维的质量,包括纤维纱线的均匀度、柔软度和服用舒适性;2)高分子合成技术的进步,加强高分子聚合物材料功能性的创新和研发,尤其在如何提供导电纱线的导电性能,与低电阻值的电子元件无缝连接,组成柔软舒适的可穿戴电子电路是当今急需解决的技术难题之一;同时纺织材料的可选择性(无毒害,生物相容)在一定程度上限制了纤维基可穿戴电子器件的发展,也由于制备工艺的局限性,可穿戴电子器件采用的纤维或者织物的表面结构限于微纳米级,尺度不匹配很大程度上限制了其在当前传统集成工艺上的应用。纤维型可穿戴电子器件的耐久性,抗疲劳性以及可加工性依然面临巨大的挑战,因此,需要持久深入的基础科学、应用科学、技术研究的相结合。3)利用日益发展成熟的纳米技术、生物技术和太阳能电池技术,对智能纤维内部和供能结构进行形态和聚集态的改进和调整进促进技术攻关和产品创新。

6.2 纺织品所涉及领域的整合

例如,“纽约制造”是一个混合时尚孵化器,拥有齐全的生产设备,以及研发未来科学和纺织品的实验室。融合了先进的数字制造、柔性电路与可穿戴电子以及生物技术与化学实验设备。通过执行多项研究项目及取得的成果,跻身于多方参与的研究平台上,坚持促进多样性发展。同时,在这种多维度的平台上,多重领域的人才可进行高频度的沟通和交流,跨越不同领域专业知识之间的障碍。多重领域和生产线的上下游可在水平和垂直2个维度上进行整合以降低产品研发生产的反应速度。其中,时尚设计师们将大有可为,因为他们更了解人体需要,更了解纺织品的特性,更了解服装怎样进行直觉上的交互,更重要的是,他们可能具有更广泛的创造力和审美能力[32 -34]

6.3 订立穿戴式装置的安全规范

柔性可穿戴式智能纺织产品是新形态穿在身上的电子产品,除了要符合穿戴产品的基本安全需求外,包含电子产品对人体的伤害及生产制造过程是否残留影响人体健康的有害物质都符合严格的规范,愈早制订相关规范,愈早决定其行业地位,更影响未来的商业战略。

7 结束语

柔性可穿戴式智能纺织技术已在不同消费群体所需的不同领域展现了许多新的可能,并在其应用中展现了巨大潜力。为协助传统纺织企业的更快速更稳健地实现产业转型,柔性可穿戴式智能纺织技术将是一个必然的技术突破点,基于智能纤维材料,围绕传感器和制动器的设计与制造,突破能源供给与信息处理系统,开拓电子信息智能技术与纺织科学融合创新的技术路径,实现可穿戴服装与时尚设计、纺织产业相互之间的协同,期待纤维制品和电子产品真正融合到一起,为不同的消费群体,如婴儿、老人、伤病人员、特殊工种人员等,提供更贴心、更全面的多功能化的柔性可穿戴式智能纺织技术。

没有相关信息
热点资讯
推荐阅读